Prospective, Multicenter, Investigator-Initiated COronary Registry of cALcified nodules (CORAL)
Zaproszenie do udziału w rejestrze
Wspólnie z członkami Grupy Leczenia Zwapnień i Grupy Obrazowania Wewnątrznaczyniowego Asocjacji Interwencji Sercowo-Naczyniowych, gorąco zachęcamy wszystkie chętne do współpracy ośrodki do udziału w rejestrze. Informacje nt. rejestru są w zakładce "Opis projektu", a dane kontaktowe w zakładce "Kontakt".
Zgoda Komisji Bioetycznej WUM
Protokół rejestru CORAL otrzymał pozytywną opinię Komisji Bioetycznej Warszawskiego Uniwersytetu Medycznego.
Rozmowa głównych badaczy rejestru CORAL
Rozmowa głównych badaczy Rejestru CORAL, prof. Tomasza Roledera i dr hab. Aleksandry Gąseckiej, na temat wykorzystania ultrasonografii wewnątrznaczyniowej ze spektroskopią bliskiej podczerwieni (IVUS-NIRS) podczas zabiegów angioplastyki wieńcowej, także dotyczących guzków wapiennych [źródło].
Opis projektu
Guzki wapienne w tętnicach wieńcowych (CN, coronary calcified nodules) należą do najbardziej wymagających zmian w leczeniu przezskórną interwencją wieńcową (PCI). Dane z przeglądów systematycznych wskazują, że CN występują u nawet 30% zmian poddawanych PCI, w tym 3-18% zmian odpowiedzialnych za ostry zespół wieńcowy. Obecność CN wiąże się z gorszymi wynikami PCI, w tym mniejszą minimalną powierzchnią stentu, suboptymalną ekspansją i apozycją stentu oraz ryzykiem dyssekcji brzeżnej.
Przykłady erupcyjnych i nieerupcyjnych CN uwidocznionych w obrazowaniu wewnątrznaczyniowym: ultrasonografii wewnątrznaczyniowej wysokiej rozdzielczości (HD-IVUS – panel górny), optycznej tomografii koherencyjnej (OCT – panel środkowy) oraz ultrasonografii wewnątrznaczyniowej ze spektroskopią bliskiej podczerwienią (IVUS-NIRS – panel dolny) przedstawiono na Rycinie 1. Guzki wapienne oznaczono białą gwiazdką.
Przykłady erupcyjnych i nieerupcyjnych CN uwidocznionych w obrazowaniu wewnątrznaczyniowym: ultrasonografii wewnątrznaczyniowej wysokiej rozdzielczości (HD-IVUS – panel górny), optycznej tomografii koherencyjnej (OCT – panel środkowy) oraz ultrasonografii wewnątrznaczyniowej ze spektroskopią bliskiej podczerwienią (IVUS-NIRS – panel dolny) przedstawiono na Rycinie 1. Guzki wapienne oznaczono białą gwiazdką.
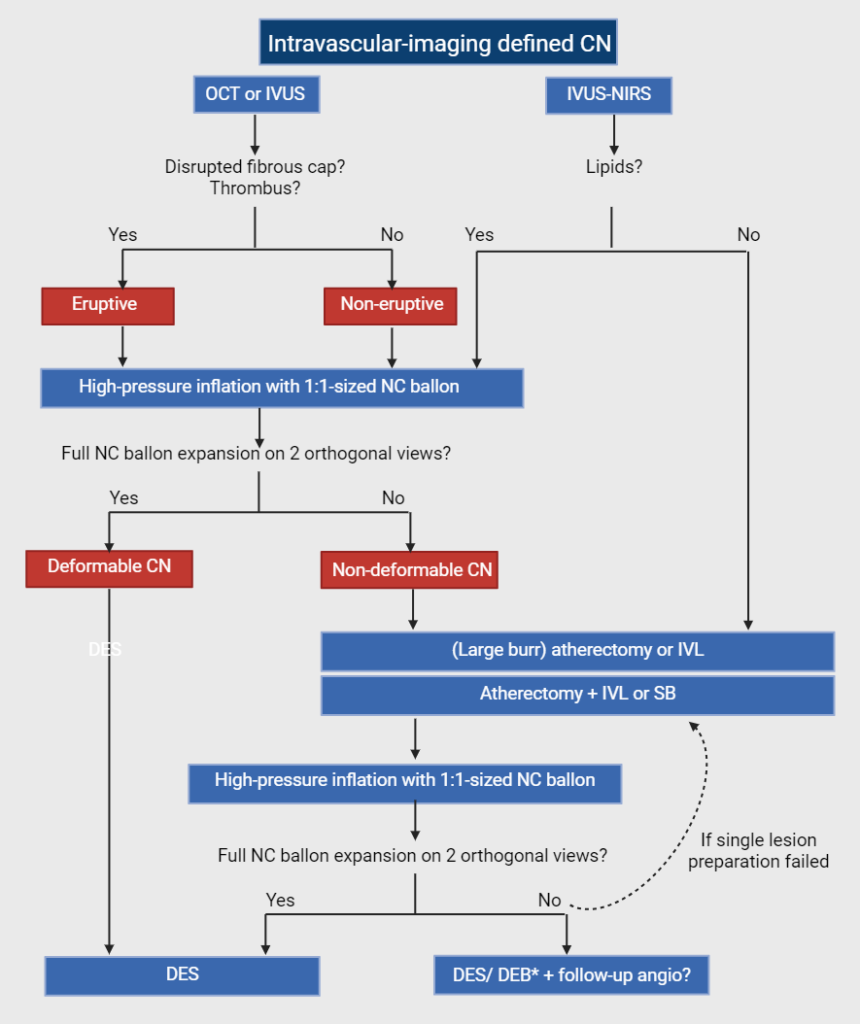
Pomimo rosnącego zainteresowania CN wśród operatorów, nadal brakuje jednoznacznych zaleceń dotyczących optymalnego postępowania podczas PCI w ich obrębie. Pierwszy z zaproponowanych algorytmów postępowania (Rycina 2) obejmuje wykorzystanie obrazowania wewnątrznaczyniowego, ocenę podatności zmiany na angioplastykę balonową i zastosowanie zaawansowanych technik modyfikacji zwapnień dostosowanych do charakterystyki CN.
Dotychczasowe dane dotyczące skuteczności poszczególnych metod leczenia CN są jednak ograniczone i pochodzą głównie z analiz retrospektywnych. W celu uzupełnienia tych luk w wiedzy utworzono rejestr COronary Registry of cALcified nodules (CORAL).
Pomimo rosnącego zainteresowania CN wśród operatorów, nadal brakuje jednoznacznych zaleceń dotyczących optymalnego postępowania podczas PCI w ich obrębie. Pierwszy z zaproponowanych algorytmów postępowania (Rycina 2) obejmuje wykorzystanie obrazowania wewnątrznaczyniowego, ocenę podatności zmiany na angioplastykę balonową i zastosowanie zaawansowanych technik modyfikacji zwapnień dostosowanych do charakterystyki CN.
Dotychczasowe dane dotyczące skuteczności poszczególnych metod leczenia CN są jednak ograniczone i pochodzą głównie z analiz retrospektywnych. W celu uzupełnienia tych luk w wiedzy utworzono rejestr COronary Registry of cALcified nodules (CORAL).
Cel projektu
CORAL jest prospektywnym, wieloośrodkowym badaniem rejestrowym inicjowanym przez Grupę Leczenia Zwapnień i Grupę Obrazowania Wewnątrznaczyniowego, prowadzonym pod auspicjami Asocjacji Interwencji Sercowo-Naczyniowych Polskiego Towarzystwa Kardiologicznego.
Głównym celem badania jest ocena związku pomiędzy morfologią CN określoną w obrazowaniu wewnątrznaczyniowym, zastosowanymi technikami modyfikacji zwapnień oraz wynikami proceduralnymi i klinicznymi PCI.
Cele dodatkowe
Cele dodatkowe obejmują:
- identyfikację predyktorów niekorzystnych wyników proceduralnych i klinicznych,
- porównanie wyników u pacjentów leczonych zgodnie z zaproponowanym algorytmem leczenia CN oraz poza tym algorytmem,
- analizę trendów w leczeniu CN z wykorzystaniem współczesnych technik obrazowania i modyfikacji wapnia,
- ocenę wpływu obrazowania wewnątrznaczyniowego na wybór strategii leczenia.
Populacja badania
Do rejestru można włączać pacjentów poddawanych PCI zmian zawierających CN w przebiegu ostrych lub przewlekłych zespołów wieńcowych, rozpoznanych w obrazowaniu wewnątrznaczyniowym przy pomocy OCT, HD-IVUS lub IVUS-NIRS, w okresie od marca 2026 do marca 2028 roku. Obserwacja będzie prowadzona przez 12 miesięcy.
Pierwszorzędowym punktem końcowym jest target lesion failure (TLF) po 12 miesiącach, definiowana jako zgon sercowy, zawał mięśnia sercowego w naczyniu poddawanym wyjściowej interwencji lub konieczność ponownej rewaskularyzacji naczynia poddawanego interwencji.
Punkty końcowe drugorzędowe obejmują:
- poszczególne składowe TLF,
- wyniki bezpośrednie PCI (ekspansja i apozycja stentu, dyssekcja brzeżna, perforacja),
- porównanie wyników u pacjentów leczonych zgodnie z proponowanym algorytmem postępowania (Rycina 2) oraz w inny sposób.
Planowane są także analizy predyktorów niekorzystnych wyników PCI oraz ocena wpływu obrazowania wewnątrznaczyniowego na wybór strategii leczenia.
Znaczenie badania
CORAL jest pierwszym europejskim rejestrem oceniającym zależność między morfologią CN w obrazowaniu wewnątrznaczyniowym, zastosowaniem zaawansowanych technik modyfikacji zwapnień oraz wynikami proceduralnymi i klinicznymi PCI. Jest to również pierwsza próba porównania wyników leczenia u pacjentów leczonych zgodnie z proponowanym algorytmem postępowania w CN oraz w inny sposób.
Rejestr CORAL ma szansę dostarczy kluczowych danych dotyczących charakterystyki i leczenia guzków wapiennych w tętnicach wieńcowych oraz ich wpływu na wyniki PCI u pacjentów z ostrymi i przewlekłymi zespołami wieńcowymi. Wyniki badania mogą stanowić podstawę do opracowania nowoczesnego, spersonalizowanego algorytmu leczenia w ramach koncepcji precision PCI.
Zespół badaczy
Inicjatorzy rejestru
dr hab. n. med.
Aleksandra Gąsecka
Warszawskiego Uniwersytetu Medycznego
prof. dr hab. n. med.
Tomasz Roleder
Wojewódzki Szpital Specjalistyczny we Wrocławiu
Przewodniczący Grupy Obrazowania Wewnątrznaczyniowego AISN
dr hab. n. med.
Piotr Kübler, prof. UMW
Uniwersytet Medyczny we Wrocławiu
Przewodniczący Grupy Leczenia Zwapnień AISN
Więcej informacji wkrótce
Badacze
prof. dr hab. n. med. Janusz Kochman
Uniwersyteckie Centrum Kliniczne Warszawskiego Uniwersytetu Medycznego
prof. dr hab. n. med. Marek Grygier
Szpital Kliniczny im. Heliodora Święcickiego Uniwersytetu Medycznego w Poznaniu
prof. dr hab. n. med. Tomasz Pawłowski
Centralny Szpital Kliniczny MSWiA w Warszawie
dr hab. n. med. Jerzy Sacha
Uniwersytecki Szpital Kliniczny w Opolu
prof. dr hab. n. med.
Janusz Kochman
Uniwersyteckie Centrum Kliniczne Warszawskiego Uniwersytetu Medycznego
prof. dr hab. n. med.
Marek Grygier
Szpital Kliniczny im. Heliodora Święcickiego Uniwersytetu Medycznego w Poznaniu
prof. dr hab. n. med.
Tomasz Pawłowski
Centralny Szpital Kliniczny MSWiA w Warszawie
dr hab. n. med.
Jerzy Sacha
Uniwersytecki Szpital Kliniczny w Opolu
Ośrodki
Ośrodek koordynujący
- I Katedra i Klinika Kardiologii Warszawskiego Uniwersytetu Medycznego
Ośrodki wiodące
- Uniwersyteckie Centrum Kliniczne Warszawskiego Uniwersytetu Medycznego
- Szpital Kliniczny im. Heliodora Święcickiego Uniwersytetu Medycznego w Poznaniu
- Centralny Szpital Kliniczny MSWiA w Warszawie
- Uniwersytecki Szpital Kliniczny w Opolu
- Szpital Uniwersytecki numer 1 im. dr Antoniego Jurasza w Bydgoszczy
- Szpital Uniwersytecki w Krakowie
- Szpital Uniwersytecki numer 2 im. dr Jana Biziela w Bydgoszczy
- Narodowy Instytut Kardiologii w Aninie
- Uniwersytecki Szpital Kliniczny we Wrocławiu
- Krakowski Szpital Specjalistyczny im. Jana Pawła II
- Samodzielny Publiczny Zakład Opieki Zdrowotnej MSWiA w Rzeszowie
- 4 Wojskowy Szpital Kliniczny we Wrocławiu
- Wojewódzki Specjalistyczny Szpital im. dr Wł. Biegańskiego w Łodzi
- Samodzielny Publiczny Specjalistyczny Szpital Zachodni im. Św. Jana Pawła II w Grodzisku Mazowieckim
- Wielospecjalistyczny Szpital Samodzielny Publiczny Zakład Opieki Zdrowotnej w Nowej Soli
- Śląskie Centrum Chorób Serca w Zabrzu
- Szpital MCZ S.A. w Lubinie
- Górnośląskie Centrum Medyczne Śląskiego Uniwersytetu Medycznego w Katowicach
- 10 Wojskowy Szpital Kliniczny z Polikliniką w Bydgoszczy
- Uniwersyteckie Centrum Kliniczne Gdańskiego Uniwersytetu Medycznego
Publikacje
Więcej informacji wkrótce
2025
- Publikacja przedstawiającą związek pomiędzy wykorzystaniem standaryzowanego algorytmu postępowania a wynikami leczenia pacjentów poddawanych HR PCI w rejestrze IMPELLA-PL: Gąsecka A., Pietrasik A., Pawłowski T., Sacha J., Grygier M., Łomiak M., Bochenek H., Kochman J. Association between standardized management algorithm and outcomes of patients undergoing high-risk percutaneous coronary interventions in the IMPELLA-PL registry. Pol Arch Intern Med. 2025 Jan 2:16905. doi: 10.20452/pamw.16905
- Publikacja przedstawiającą wyniki leczenia pacjentów poddawanych HR PCI w rejestrze IMPELLA-PL w zależności od płci: Gąsecka A., Pietrasik A., Sacha J., Pawłowski T., Grygier M., Łomiak M., Błażejowska E., Bartuś S., Rzeszutko Ł., Pawlik A., Kleczyński P., Legutko J., Kochman J. Differential characteristics and outcomes of women and men undergoing Impella-supported high-risk PCI: IMPELLA-PL registry. Clinins. 2025, 80: 100808. doi:10.1016/j.clinsp.2025.100808
2024
- Abstrakt prezentowany na kongresie ACC 2024, dotyczący skuteczności i bezpieczeństwa zabiegów PCI wysokiego ryzyka z wykorzystaniem urządzenia Impella: Pietrasik A., Gąsecka A., Sacha J., Pawłowski T., Grygier M., Kochanowska A., Bielawski G., Sukiennik A., Burzyńska P., Witkowski A., Warniełło M., Rzeszutko Ł., Bartuś S., Kaczyński M., Gil R., Gurba S., Telichowski A., Legutko J., Kochman J. Efficacy and safety outcomes of patients undergoing impella-assisted high-risk percutaneous coronary interventions – results of the IMPELLA-PL registry. JACC. 2024 Apr, 83 (13_Supplement) 1070
- New thrombocytopenia after impella-assisted hr pci is associated with higher rate of severe bleeding, but not with increased mortality: insights from IMPELLA-PL registry: Kuliczkowski W., Gąsecka A., Lomiak M., Sacha J., Pawłowski T., Grygier M., Kochman J., Kochanowska A., Pietrasik A. Efficacy and safety outcomes of patients undergoing impella-assisted high-risk percutaneous coronary interventions – results of the IMPELLA-PL registry. JACC. 2024 Apr, 83 (13_Supplement) 581
- Vascular access for mechanical circulatory support in high-risk percutaneous coronary interventions and cardiogenic shock in the IMPELLA-PL registry – characteristics, technical aspects and outcomes: Pietrasik A., Gąsecka A., Sacha J., Pawłowski T., Grygier M., Kochanowska A., Balak W., Kuliczkowski W., Zarębiński M., Reczuch K., Kleczyński P., Pawlik A., Skorupski W., Włodarczak A., Pawluczuk P., Fiutowski M., Hawranek M., Kochman J. Efficacy and safety outcomes of patients undergoing impella-assisted high-risk percutaneous coronary interventions – results of the IMPELLA-PL registry. JACC. 2024 Apr, 83 (13_Supplement) 1071
2023
- Publikacja przedstawiającą główne wyniki i wniosku rejestru IMPELLA-PL: Pietrasik A., Gąsecka A., Pawłowski T., Sacha J., Grygier M., Bielawski G., Balak W., Sukiennik A., Burzyńska P., Witkowski A., Warniełło M., Rzeszutko Ł., Bartuś S., Pawlik A., Kaczyński M., Gil R., Kuliczkowski W., Reczuch K., Protasiewicz M., Kleczyński P., Wańczura P., Gurba S., Kochanowska A., Łomiak M., Cacko A., Skorupski W., Zarębiński M., Pawluczuk P., Włodarczak S., Włodarczak A., Ściborski K., Telichowski A., Pluciński M., Hiczkiewicz J., Konsek K., Hawranek M., Gąsior M., Peruga J., Fiutowski M., Romanek R., Kasprzyk P., Ciećwierz D., Ochała A., Wojakowski W., Legutko J., Kochman J. Multicenter registry of Impella-assisted high-risk percutaneous coronary interventions and cardiogenic shock in Poland (IMPELLA-PL). Kardiol Pol. 2023; 81(11):1103-1112. DOI: 10.33963/v.kp.97218
- Komentarz do publikacji przedstawiającej główne wyniki i wniosku rejestru IMPELLA-PL: Iannaccone M., Gamardella M., Chieffo A. Preliminary results from the Polish multicenter registry on Impella in high-risk PCI and cardiogenic shock: Lessons learned and how to further improve outcomes. Kardiol Pol. 2023;81(11):1069-1070. DOI: 10.33963/v.kp.97978
- Rozmowa z głównymi badaczami rejestru IMPELLA-PL podczas kongresu Europejskiego Towarzystwa Kardiologicznego 2023 w Amsterdamie, przedstawiający jego założenia, charakterystykę pacjentów, główne wyniki i wnioski.
- Abstrakt przyjęty na kongres TCT 2023, dotyczący porównania wyników zabiegów PCI wysokiego ryzyka z wykorzystaniem urządzenia Impella u kobiet i mężczyzn: Gąsecka A., Pietrasik A., Sacha J., Pawlowski T., Grygier M., Gurba S., Kochanowska A., Telichowski A., Pluciński M., Konsek K., Fiutowski M., Kasprzyk P., Romanek R., Ochała A., Kochman J. TCT-770 Women Undergoing High-Risk PCI Have Better 12-Month Survival Despite Higher Complexity of Coronary Artery Disease: Insights From the IMPELLA-PL Registry. J Am Coll Cardiol. 2023 Oct, 82 (17_Supplement) B309–B310. DOI: 10.1016/j.jacc.2023.09.782
- Rozmowa na temat porównania wyników zabiegów PCI wysokiego ryzyka z wykorzystaniem urządzenia Impella u kobiet i mężczyzn w trakcie kongresu TCT 2023 w San Francisco.
- Opis pacjentki z wielonaczyniową chorobą wieńcową, skutecznie i bezpiecznie leczonej przezskórną angioplastyką wieńcową wysokiego ryzyka z wykorzystaniem systemu Impella i innych technologii, które pozwoliły na uzyskanie pełnej rewaskularyzacji: Gąsecka A, Czyżak N, Lampart M, Pietrasik A. Sky is the limit for Impella-assisted percutaneous coronary intervention: Four technologies, three vessels, two bifurcations and one chronic total occlusion. Cardiol J. 2023;30(6):1053-1054. DOI: 10.5603/cj.96740
- Propozycja strategii dotyczącej wprowadzenia programu wykorzystania urządzenia wspomagającego pracę funkcji lewej komory Impella u pacjentów poddawanych przezskórnym interwencjom wieńcowym wysokiego ryzyka: Pietrasik A., Gąsecka A., Jasińska-Gniadzik K., Szwed P., Grygier M., Pawłowski T., Sacha J., Kochman J. Roadmap towards an institutional Impella programme for high-risk coronary interventions. ESC Heart Failure 2023; 10 (4): 2200-2213. DOI: 10.1002/ehf2.14397
- Abstrakt przyjęty na kongres Europejskiego Towarzystwa Kardiologicznego 2023, dotyczący skuteczności i bezpieczeństwa wykorzystania urządzenia wspomagającego pracę funkcji lewej komory Impella u pacjentów we wstrząsie kardiogennym i poddawanych przezskórnym interwencjom wieńcowym wysokiego ryzyka, włączonych do rejestru IMPELLA-PL: Pietrasik A., Gąsecka A., Sacha J., Pawłowski T., Grygier M., Bielawski G., Sukiennik A., Witkowski A., Bartuś S., Cacko A., Kuliczkowski W., Wańczura P., Gil R., Legutko J., Kochman J. on behalf of IMPELLA-PL investigators. Observational, multicenter registry of Impella-assisted high-risk percutaneous coronary interventions and cardiogenic shock in Poland (IMPELLA-PL): efficacy and safety outcomes. European Heart Journal 2023; Nov;44(Supplement_2):ehad655-2186. DOI: 10.1093/eurheartj/ehad655.2186
2022
- Założenia ogólnopolskiego, wieloośrodkowego rejestru mającego na celu charakterystykę pacjentów i ocenę wyników leczenia z wykorzystaniem systemu Impella podczas zabiegów przezskórnej rewaskularyzacji wieńcowej wysokiego ryzyka i wstrząsu kardiogennego: 22 ośrodki, 300 pacjentów, 12 miesięcy obserwacji: Pietrasik A., Gąsecka A., Grygier M., Pawłowski T., Sacha J., Kochman J. Mechanical circulatory support for high-risk percutaneous coronary interventions and cardiogenic shock: Rationale and design of the multicentre, investigator-initiated IMPELLA-PL registry Cardiology Journal; Cardiol J 2022;29(5):866-871. DOI: 10.5603/CJ.a2022.0069
2021
- Opis pacjenta z wielonaczyniową chorobą wieńcową, skutecznie i bezpiecznie leczonego przezskórną angioplastyką wieńcową wysokiego ryzyka z wykorzystaniem systemu Impella: Jasińska K., Gąsecka A., Pietrasik A., Kochman J. Challenging multivessel percutaneous coronary intervention supported with Impella 2.5 ventricular assist device. Disaster Emerg Med J 2021;6(2):90-93. DOI: 10.5603/DEMJ.a2021.0016
Rejestr: logowanie
Więcej informacji wkrótce
Kontakt
dr hab. n. med. Aleksandra Gąsecka
aleksandra.gasecka@wum.edu.pl
prof. dr hab. n. med. Tomasz Roleder
tomasz.roleder@pwr.edu.pl
dr hab. n. med. Piotr Kübler, prof. UMW
piotr.kubler@umw.edu.pl
I Katedra i Klinika Kardiologii
Warszawskiego Uniwersytetu Medycznego
ul. Stefana Banacha 1a, 02-097 Warszawa



